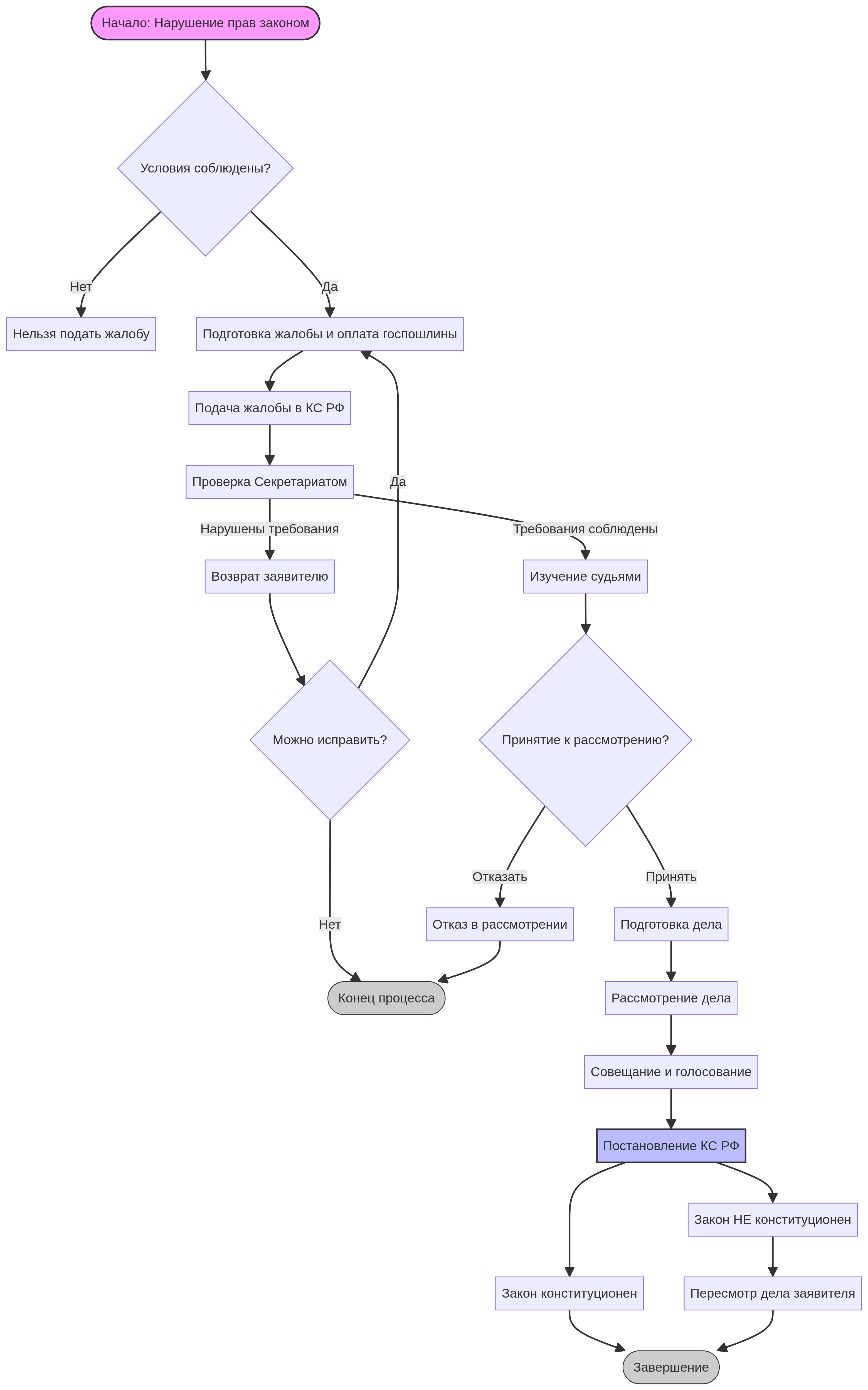
1. Когда жалоба в КС вообще возможна
- Жалоба подается только на закон (норму закона), а не на приговор, постановление или действия судьи, приставов, следователя и т.п. Закон должен быть применен или подлежать применению в вашем деле и именно поэтому нарушать ваши конституционные права (равенство, свободу, право на судебную защиту и др.).
- Должны быть исчерпаны иные средства судебной защиты:
- вы прошли все установленные законом инстанции (как минимум апелляция и кассация, как правило - вплоть до Верховного Суда РФ, если он компетентен по вашей категории дел);
- обжалуете именно нормативную норму, а не ошибки применения закона в вашем деле.
- Соблюден годичный срок:
- жалоба в КС подается в течение одного года со дня принятия судебного акта высшей инстанции по вашему делу (последнего решения, которым исчерпаны средства защиты);
- этот срок не восстанавливается, поэтому нужно просчитать крайний день заранее.
2. Что нужно подготовить до написания жалобы
Перед тем как садиться за текст, гражданину практически нужно сделать следующее.
- Собрать документы по делу:
- все судебные решения по делу (первая инстанция, апелляция, кассация, надзор - если был);
- копии обжалуемых нормативных актов (ФЗ, кодекс, подзаконный акт), по которым решалось дело;
- иные документы, подтверждающие обстоятельства (решения органов власти, переписка, акты, договоры и т.п.).
- Выписать:
- точное наименование и реквизиты спорной нормы (например, часть, пункт, статья, название закона);
- какие статьи Конституции РФ вы считаете нарушенными;
- какая ваша индивидуальная ситуация: что именно произошло, каким решением суда это закреплено, как норма повлияла на исход.
- Проверить критерии допустимости:
- Норма действующая.
- Норма применена в вашем деле или подлежит применению.
- Нарушены ваши конституционные права, а не обычные «процессуальные» ошибки.
- Срок - не более года с момента последнего судебного акта.
3. Структура жалобы: «скелет» документа
КС РФ не устанавливает единой формы, но есть типовая структура, которой стоит придерживаться.
Рекомендуемая структура:
- «Шапка»:
- Адресат: «В Конституционный Суд Российской Федерации».
- Ваши ФИО, адрес регистрации/проживания, контактный телефон, e‑mail.
- Если есть представитель - ФИО, адрес, ссылка на доверенность, краткое указание полномочий.
- Сведения о законе и деле:
- наименование органа, принявшего нормативный акт (Госдума, Правительство РФ и т.п.);
- полное наименование и реквизиты акта (номер, дата, статья, часть, пункт);
- указание судебного дела (номер, наименование суда, даты решений, краткое содержание исхода).
- Нормы Конституции и ФКЗ о КС:
- в жалобе указываются статьи Конституции РФ, которые, по вашему мнению, нарушены;
- приводятся нормы Федерального конституционного закона «О Конституционном Суде РФ», дающие вам право на обращение (например, норма об индивидуальной жалобе гражданина на закон, нарушающий его права).
- Описание фактических обстоятельств дела:
- кратко, по хронологии: какое правоотношение (пенсия, налог, жильё, уголовное преследование и т.п.);
- какие решения принимались органами власти и судами;
- как применялся оспариваемый закон в вашем деле;
- к чему это привело для вас (лишение пособия, отказ в жилье, невозможность обжалования и т.д.).
- Конституционно‑правовая проблема и позиция заявителя:
- в чем конституционно‑правовой смысл примененной нормы в вашей ситуации;
- почему этот смысл противоречит определенным статьям Конституции;
- аргументы со ссылками на практику КС РФ (если есть), Верховного Суда, ЕСПЧ и т.п..
- Просительная часть:
- просьба признать конкретную норму (часть, пункт статьи) не соответствующей Конституции РФ в той мере, в какой она допускает… (далее описываете вашу ситуацию);
- при необходимости - просите определить особый конституционно‑правовой смысл данной нормы (если вы не требуете признания ее неконституционной полностью).
- Приложения:
- копии всех судебных актов по делу;
- тексты нормативных актов (при необходимости);
- документы, подтверждающие обстоятельства;
- доверенность представителя (если обращается представитель);
- квитанция об уплате госпошлины или ходатайство об отсрочке/рассрочке/освобождении.
4. Конкретные практические действия по шагам
Шаг 1. Оценить, подходит ли ваш случай для КС
- Проверяете:
- есть ли именно закон, применение которого вас ущемило;
- применялся ли он в вашем деле;
- прошли ли вы все судебные инстанции;
- прошел ли меньше года с момента последнего решения.
- Если хотя бы один пункт не выполняется (например, спор только о неправильном применении закона или пропущен годичный срок), целесообразно рассмотреть другие способы защиты (пересмотр по новым обстоятельствам, в международных инстанциях и др.).
Шаг 2. Собрать пакет документов
С точки зрения практики, гражданину нужно сделать следующее:
- запросить в суде заверенные копии всех решений по делу;
- при необходимости - заказать выписку/копию спорного нормативного акта (если он не в открытом доступе, например, локальный акт органа власти);
- подготовить копии документов, подтверждающих факты (договоры, справки, ответы органов, иное).
Шаг 3. Сформулировать конституционную проблему
Полезный подход:
- Сначала одним абзацем описать вашу ситуацию.
- Затем одним абзацем - какой нормой закона это вызвано.
- Далее - какие статьи Конституции нарушены и почему (по сути - мини‑правовая позиция).
Пример логики: «Применение пункта X части Y статьи Z Закона N ко мне лишило меня права на судебную защиту, поскольку лишило возможности обжаловать… Это противоречит статьям 19, 46 Конституции РФ, закрепляющим равенство и право на судебную защиту…».
Шаг 4. Написать текст жалобы
Практически:
- Откройте примерную структуру жалобы на сайте КС РФ и адаптируйте под свои данные (ФИО, адрес, реквизиты дела, нормы).
- Используйте перечень обязательных реквизитов (адресат, сведения о заявителе, представитель, закон, Конституция, позиция, требование, приложения) как чек‑лист.
- Избегайте «эмоциональных» формулировок - жалоба должна быть юридически выстроенной.
Шаг 5. Оплатить госпошлину или подготовить ходатайство
- Узнайте актуальный размер госпошлины и реквизиты для оплаты на официальном сайте КС РФ.
- Оплачиваете пошлину и прикладываете квитанцию в оригинале или надлежащим образом заверенную копию.
- Если у вас тяжелое материальное положение - готовите ходатайство о рассрочке/отсрочке/освобождении от уплаты с подтверждающими документами (справки о доходах, инвалидности и др.).
Шаг 6. Выбрать способ подачи жалобы
Возможные способы:
- лично в приемной КС РФ в Санкт‑Петербурге (Сенатская площадь, дом 1);
- лично в представительстве КС РФ в Москве (ул. Ильинка, дом 21);
- почтой (ценным письмом с описью вложения и уведомлением о вручении) по адресу КС в Санкт‑Петербурге;
- в электронной форме через официальный сайт КС РФ - через специальную форму или направлением электронного документа, подписанного усиленной квалифицированной электронной подписью.
Если подаете электронно:
- внимательно перенесите все данные в поля формы;
- прикрепите сканы документов (решения суда, доверенность, квитанция и т.п.);
- проверьте читаемость файлов и соответствие формальным требованиям.
Шаг 7. Отслеживание судьбы жалобы
Типичные этапы:
- Регистрация жалобы (несколько рабочих дней).
- Проверка формальных требований (до месяца). При выявлении недостатков направляется уведомление о необходимости их устранить.
- Предварительное изучение и решение вопроса о принятии жалобы к рассмотрению (до двух месяцев).
Практические рекомендации:
- храните почтовые квитанции, опись вложения, уведомление о вручении;
- при электронной подаче сохраните электронное подтверждение регистрации;
- своевременно отвечайте на запросы КС о представлении дополнительных документов.
5. Типичные ошибки и как их избежать
- Жалоба на приговор вместо жалобы на норму закона.
- КС не пересматривает факты дела и не отменяет судебные решения, он проверяет конституционность нормы.
- Неисчерпание судебных инстанций.
- Обращение в КС до прохождения всех предусмотренных законом инстанций (апелляция, кассация) почти всегда ведет к отказу в принятии.
- Пропуск годичного срока.
- Необходимо заранее вычислить дату последнего судебного акта (как правило, определения Верховного Суда РФ) и подать жалобу не позднее соответствующей календарной даты следующего года.
- Нарушение формальных требований.
- Отсутствие подписи, адреса, недочеты в реквизитах, отсутствие копий судебных решений, неоплаченная госпошлина - все это формальные основания для оставления без движения или отказа.
- Слишком общие или эмоциональные аргументы.
- Надо показать конституционно‑правовой смысл проблемы: как именно закон в вашей ситуации нарушает конкретные статьи Конституции, а не просто «несправедливость» решения.











